公交地铁做为大家平时交通出行的刚性需求挑选,每日在所难免两者之间相处。而挑选哪些的方法付款更放心划算当然变成大伙儿关心的聚焦点。Huawei Pay公共交通卡在便利性与搭车特惠层面可谓是不孚众望的甄选。
Huawei Pay最近增加上线重庆市通畅卡、盛京通、合肥通、江苏一卡通·无锡市4张公共交通卡,现阶段总计已适用24张公共交通卡。凭着一部华为公司/华为荣耀手机,就可以流畅包含北京市以内的257个大城市。
Huawei Pay公共交通卡有什么优点?
1.熄屏刷手机就可以过闸,应用更方便快捷。在手机内取得成功加上Huawei Pay公共交通卡,将常见公共交通卡设定为默认设置卡后,可在无网络连接、不手机解锁的状况下,将手机上挨近公交车和地铁闸机刷信用卡地区秒刷过闸。省掉“开启显示屏—开启APP—支付”等一系列实际操作。Huawei Pay公共交通卡可用刷信用卡设备范畴很广,可刷实体线公共交通卡的地区都可以立即刷。
2.刷信用卡有特惠。Huawei Pay公共交通卡享有与实体线公共交通卡享有一样的搭车特惠。
3.在线充值不用排长队。Huawei Pay公共交通卡,余额不足可随时随地网上在线充值。
4. 信用卡可转移,换置手机无需愁。更换手机的客户也不必担心,现阶段Huawei Pay已适用15张公共交通卡在华为公司/华为荣耀手机中间转移,不用再反复启用,大量适用信用卡已经积极主动拓展中。
Huawei Pay公共交通卡适用什么信用卡?
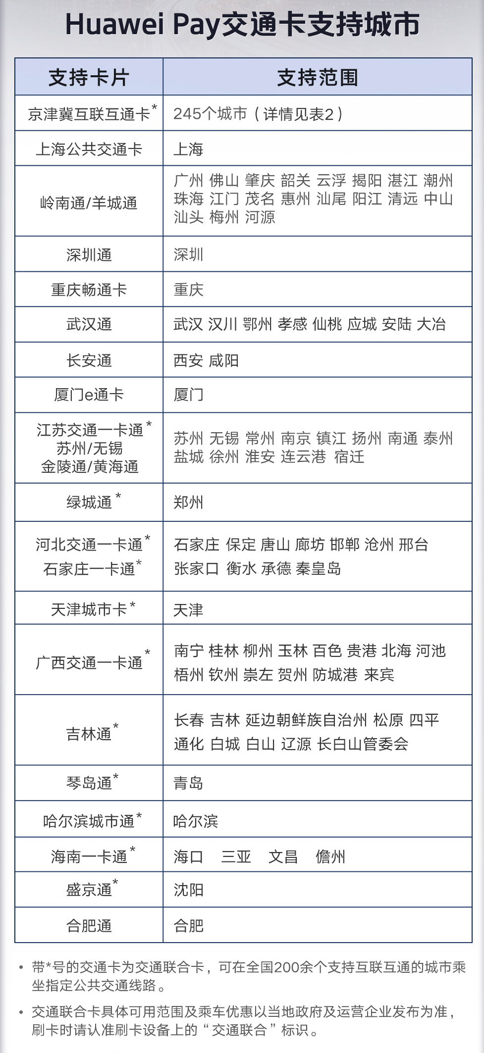
Huawei Pay公共交通卡适用什么大城市?
Huawei Pay适用什么型号?
怎样启用?
启用方式也非常简单,根据华为公司/华为荣耀手机自带的钱夹App就可以启用,寻找钱夹App—礼包——右上方“ ”——公共交通卡——挑选相匹配信用卡,依照实际操作具体指导就可以启用取得成功。
特惠办卡特惠已经进行中
为了更好地可以让很多人能感受到Huawei pay公共交通卡产生的方便快捷服务项目,各种各样特惠办卡主题活动不断进行中。现阶段京津冀一体化数据共享卡、上海市城市公共交通卡(返开卡费)、厦门e通卡、绿城通、石家庄市一卡通均限免启用。岭南通、海南省一卡通、江苏省交通一卡通·苏州市、江苏省交通一卡通·无锡市也可享有不一样水平办卡特惠。不开启APP就可以立即刷手机搭车,那么便捷的Huawei Pay公共交通卡必须的盆友千万别错过了哦。
本文为企业推广,本网站不做任何建议,仅提供参考,作为信息展示!
推荐阅读:中国经济联播

网友评论
请登录后进行评论|
0条评论
请文明发言,还可以输入140字
您的评论已经发表成功,请等候审核
小提示:您要为您发表的言论后果负责,请各位遵守法纪注意语言文明